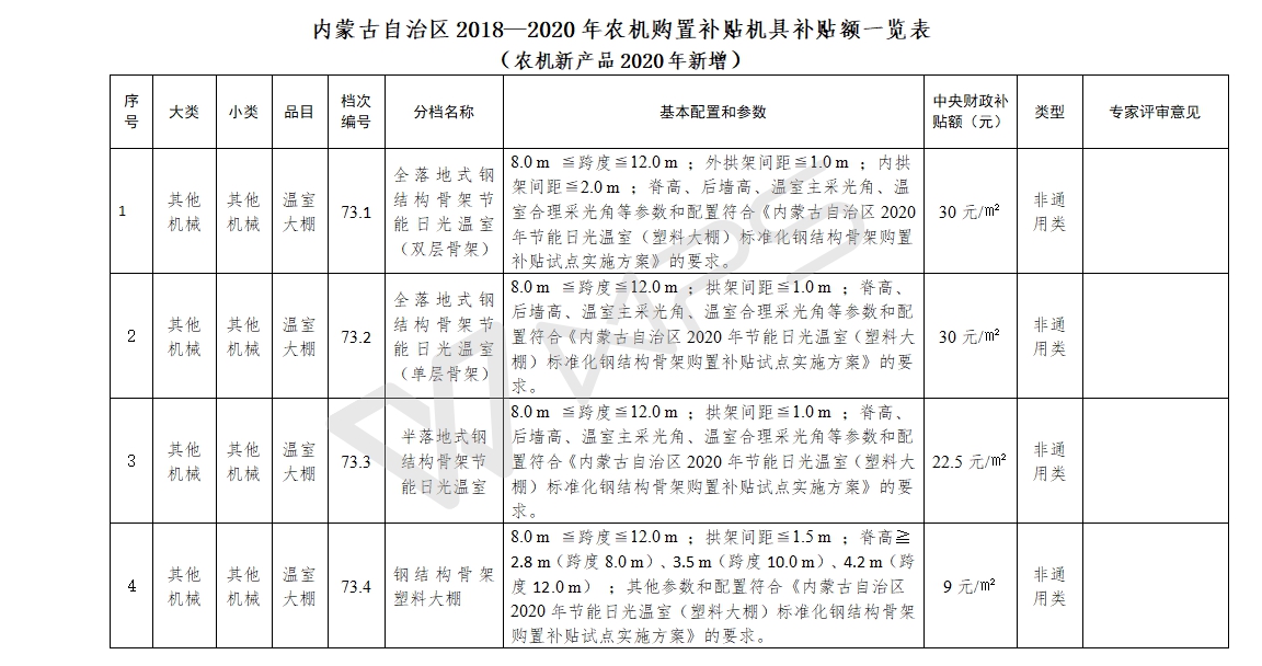
內蒙古自治區農牧機購置補貼機具補貼額一覽表(農機新產品2020年新增)的公示
版權與免責聲明: 凡本網注明"來源:農機網”的所有作品,均為浙江興旺寶明通網絡有限公司-農機網合法擁有版權或有權使用的作品,未經本網授權不得轉載、摘編或利用其它方式使用上述作品。已經本網授權使用作品的,應在授權范圍內使用,并注明“來源:農機網xyzjds.com" 。違反上述聲明者,本網將追究其相關法律責任。
本網轉載并注明自其它來源(非農機網xyzjds.com)的作品,目的在于傳遞更多信息,并不代表本網贊同其觀點或和對其真實性負責,不承擔此類作品侵權行為的直接責任及連帶責任。其他媒體、網站或個人從本網轉載時,必須保留本網注明的作品第一來源,負版權等法律責任。
猜你喜歡










所有評論僅代表網友意見,與本站立場無關。